欢迎访问会同吃喝玩乐丨会同生活网同城信息官网!
同城头条  >  同城资讯  >  2025年会同县职业中专学校招聘临聘教师公告
2025年会同县职业中专学校招聘临聘教师公告
2025年08月06日 13:07   浏览:1535   来源:

LOOK FOR YOU


会同县职业中专学校 职等你来


开启职业篇章,共创辉煌未来!


职等你来


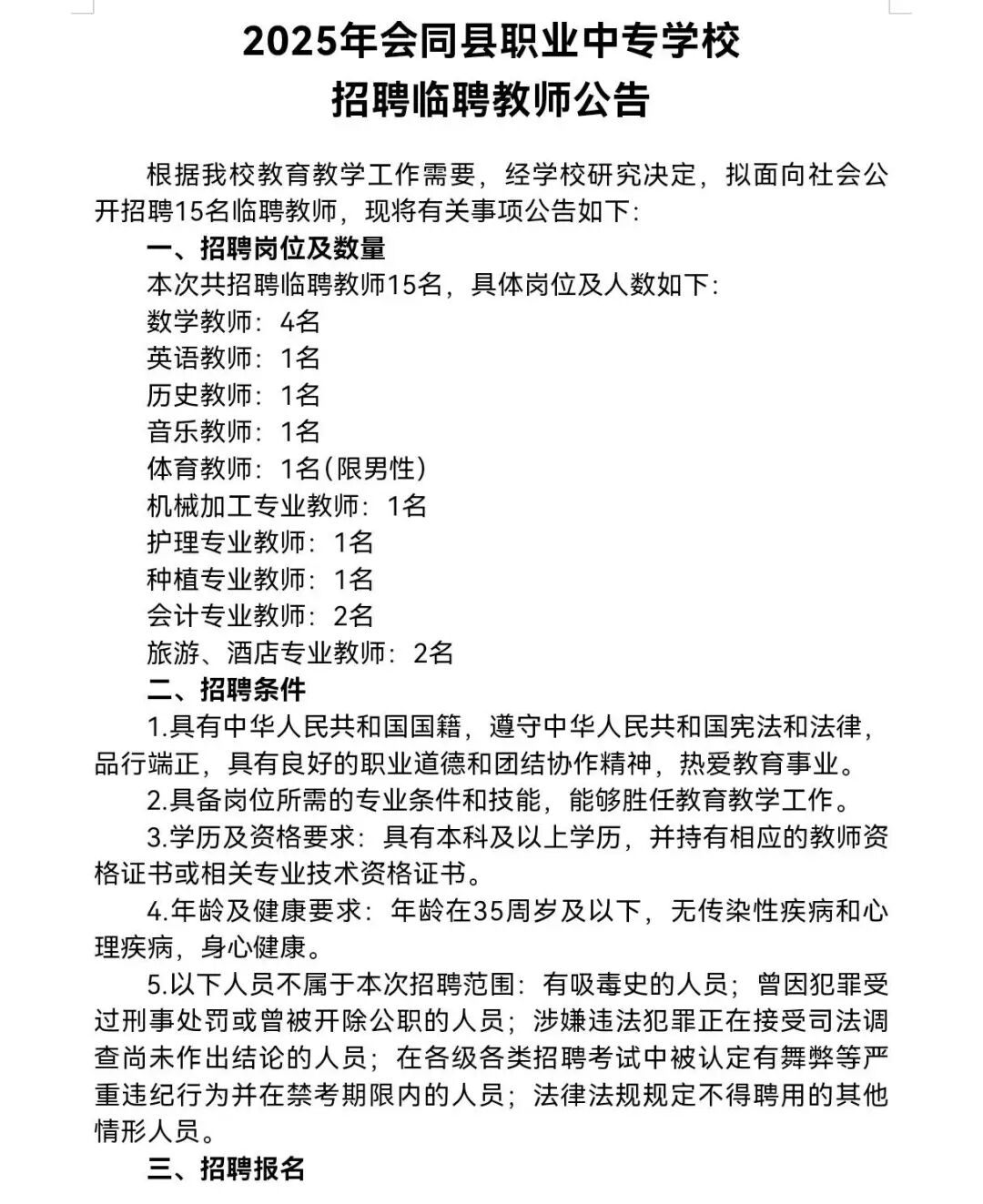
根据我校教育教学工作需要,经学校研究决定,拟面向社会公开招聘15名临聘教师,现将有关事项公告如下:


一、招聘岗位及数量

本次共招聘临聘教师15名,具体岗位及人数如下:
数学教师:4名
英语教师:1名
机械教师:1名
医卫教师:1名
种植教师:1名
旅游酒店教师:2名
会计教师:2名
历史教师:1名
体育教师:1名(限男性)
音乐教师:1名


二、招聘条件

1.具有中华人民共和国国籍,遵守中华人民共和国宪法和法律,品行端正,具有良好的职业道德和团结协作精神,热爱教育事业。
2.具备岗位所需的专业条件和技能,能够胜任教育教学工作。
3.学历及资格要求:具有本科及以上学历,并持有相应的教师资格证书或相关专业技术资格证书。
4.年龄及健康要求:年龄在35周岁及以下,无传染性疾病和心理疾病,身心健康。
5.以下人员不属于本次招聘范围:有吸毒史的人员;曾因犯罪受过刑事处罚或曾被开除公职的人员;涉嫌违法犯罪正在接受司法调查尚未作出结论的人员;在各级各类招聘考试中被认定有舞弊等严重违纪行为并在禁考期限内的人员;法律法规规定不得聘用的其他情形人员。
6.有相关工作经历者优先考虑。


三、招聘报名

1.报名时间:2025年8月16日(星期六)上午8:00—下午3:00。
2.报名地点:会同县职业中专学校知德楼C301教导室。
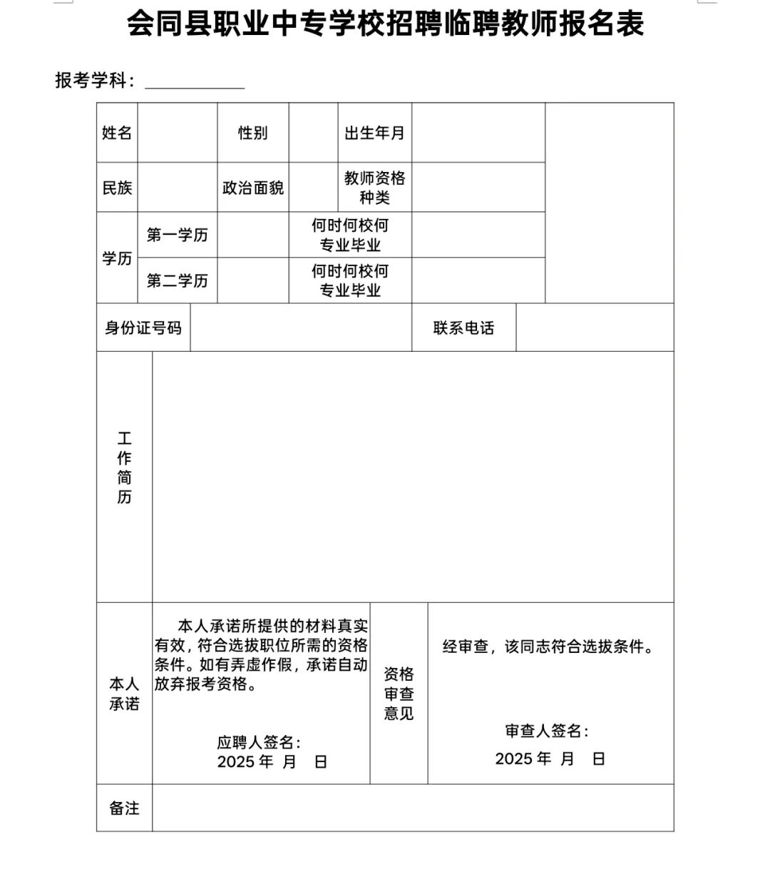
3.报名所需材料:报名时须由本人提供有效居民身份证、学历证书、普通话证、教师资格证书(或相关专业技术资格证书)原件及复印件各1份,近期一寸免冠彩色照片1张。经资格初审合格后,填写《会同县职业中专学校公开招聘临聘教师报名表》。
注:因报名材料不实、不全或不符合要求所造成的后果,由报考人员本人承担。


四、考试

考试时间:2025年8月17日上午8:00
考试地点:会同县职业中专学校知德楼。
考试形式及内容:采取面试考核的方式进行。应聘人员需进行15分钟教学片段展示及现场答辩提问,主要考察教学基本功、专业知识及综合素质等。考试成绩将在面试结束后及时公布,按照成绩高低确定拟聘人员。


五、聘用及待遇

经考试合格且符合聘用条件的人员,由学校按有关规定办理聘用手续,签订聘用合同(聘期暂定1年)。学校按月为受聘人员发放工资待遇,并缴纳社会保险。聘用人员在聘用期间应遵守学校规章制度和教师职业道德规范,如试用后发现不适应岗位要求或违反师德师风造成不良影响的,学校将按规定解除聘用合同。


六、联系方式

咨询电话:
石老师 18307416745 
杨老师 13874400800

附件1:

附件2:报名表文档

腾讯文档






 

厚德精技 立志笃行

投稿邮箱:htzztgyx@163.com







编辑|覃胜

图片|覃胜

一审|杨格平 杨孝明

二审|张小军 李海军



头条号
介绍
推荐头条